Spring如何解决循环依赖
在关于Spring的面试中,我们经常会被问到一个问题:Spring是如何解决循环依赖的问题的。这个问题算是关于Spring的一个高频面试题,因为如果不刻意研读,相信即使读过源码,面试者也不一定能够一下子思考出个中奥秘。本文主要针对这个问题,从源码的角度对其实现原理进行讲解。
# 什么是循环依赖
从字面上来理解就是A依赖B的同时B也依赖了A,就像下面这样

体现到代码层次就是这个样子
@Component
public class A {
// A中注入了B
@Autowired
private B b;
}
@Component
public class B {
// B中也注入了A
@Autowired
private A a;
}
2
3
4
5
6
7
8
9
10
11
12
13
还有一种特殊情况: 自身依赖自身
@Component
public class A {
// A中注入了A
@Autowired
private A a;
}
2
3
4
5
6
# 什么情况下循环依赖可以被处理
Spring解决循环依赖是有前置条件的:
- 出现循环依赖的Bean必须要是单例
- 依赖注入的方式不能全是构造器注入的方式(很多博客上说,只能解决setter方法的循环依赖,这是错误的) 其中第一点应该很好理解,第二点:不能全是构造器注入是什么意思呢?我们还是用代码说话
@Component
public class A {
// @Autowired
// private B b;
public A(B b) {
}
}
@Component
public class B {
// @Autowired
// private A a;
public B(A a){
}
}
2
3
4
5
6
7
8
9
10
11
12
13
14
15
在上面的例子中,A中注入B的方式是通过构造器,B中注入A的方式也是通过构造器,这个时候循环依赖是无法被解决,如果你的项目中有两个这样相互依赖的Bean,在启动时就会报出以下错误:
警告
Caused by: org.springframework.beans.factory.BeanCurrentlyInCreationException: Error creating bean with name 'a': Requested bean is currently in creation: Is there an unresolvable circular reference?
为了测试循环依赖的解决情况跟注入方式的关系,我们做如下四种情况的测试:

# Spring是如何解决的循环依赖
# 简单的循环依赖(没有AOP)
我们先来分析一个最简单的例子,就是上面提到的那个demo
@Component
public class A {
// A中注入了B
@Autowired
private B b;
}
@Component
public class B {
// B中也注入了A
@Autowired
private A a;
}
2
3
4
5
6
7
8
9
10
11
12
13
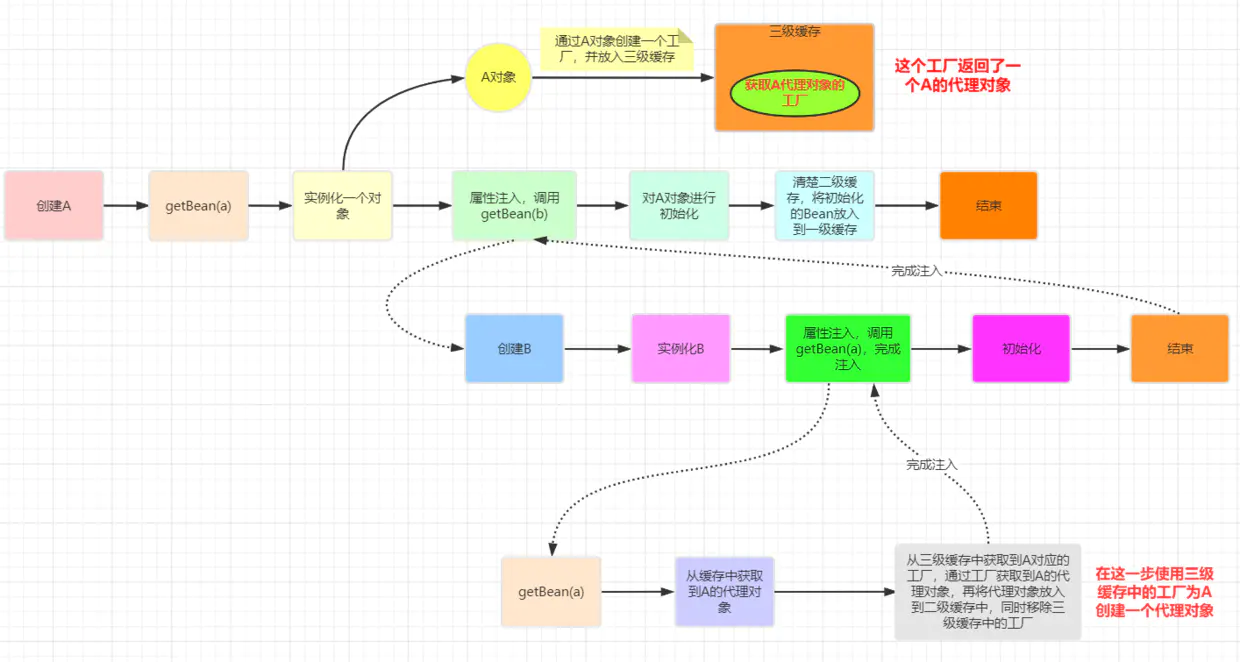
通过上文我们已经知道了这种情况下的循环依赖是能够被解决的,那么具体的流程是什么呢?我们一步步分析
- 首先,我们要知道Spring在创建Bean的时候默认是按照自然排序来进行创建的,所以第一步Spring会去创建A。
- 与此同时,我们应该知道,Spring在创建Bean的过程中分为三步
- 实例化,对应方法:AbstractAutowireCapableBeanFactory中的createBeanInstance方法
- 属性注入,对应方法:AbstractAutowireCapableBeanFactory的populateBean方法
- 初始化,对应方法:AbstractAutowireCapableBeanFactory的initializeBean
- 实例化,简单理解就是new了一个对象
- 属性注入,为实例化中new出来的对象填充属性
- 初始化,执行aware接口中的方法,初始化方法,完成AOP代理
- 基于上面的知识,我们开始解读整个循环依赖处理的过程,整个流程应该是以A的创建为起点,前文也说了,第一步就是创建A嘛!

创建A的过程实际上就是调用getBean方法,这个方法有两层含义
- 创建一个新的Bean
- 从缓存中获取到已经被创建的对象
我们现在分析的是第一层含义,因为这个时候缓存中还没有A嘛!
调用getSingleton(beanName)
首先调用getSingleton(a)方法,这个方法又会调用getSingleton(beanName, true),在上图中我省略了这一步
public Object getSingleton(String beanName) {
return getSingleton(beanName, true);
}
2
3
*getSingleton(beanName, true)*这个方法实际上就是到缓存中尝试去获取Bean,整个缓存分为三级
- singletonObjects,一级缓存,存储的是所有创建好了的单例Bean
- earlySingletonObjects,完成实例化,但是还未进行属性注入及初始化的对象
- singletonFactories,提前暴露的一个单例工厂,二级缓存中存储的就是从这个工厂中获取到的对象
因为A是第一次被创建,所以不管哪个缓存中必然都是没有的,因此会进入getSingleton的另外一个重载方法getSingleton(beanName, singletonFactory)。
调用getSingleton(beanName, singletonFactory)
这个方法就是用来创建Bean的,其源码如下:
public Object getSingleton(String beanName, ObjectFactory<?> singletonFactory) {
Assert.notNull(beanName, "Bean name must not be null");
synchronized (this.singletonObjects) {
Object singletonObject = this.singletonObjects.get(beanName);
if (singletonObject == null) {
// ....
// 省略异常处理及日志
// ....
// 在单例对象创建前先做一个标记
// 将beanName放入到singletonsCurrentlyInCreation这个集合中
// 标志着这个单例Bean正在创建
// 如果同一个单例Bean多次被创建,这里会抛出异常
beforeSingletonCreation(beanName);
boolean newSingleton = false;
boolean recordSuppressedExceptions = (this.suppressedExceptions == null);
if (recordSuppressedExceptions) {
this.suppressedExceptions = new LinkedHashSet<>();
}
try {
// 上游传入的lambda在这里会被执行,调用createBean方法创建一个Bean后返回
singletonObject = singletonFactory.getObject();
newSingleton = true;
}
// ...
// 省略catch异常处理
// ...
finally {
if (recordSuppressedExceptions) {
this.suppressedExceptions = null;
}
// 创建完成后将对应的beanName从singletonsCurrentlyInCreation移除
afterSingletonCreation(beanName);
}
if (newSingleton) {
// 添加到一级缓存singletonObjects中
addSingleton(beanName, singletonObject);
}
}
return singletonObject;
}
}
2
3
4
5
6
7
8
9
10
11
12
13
14
15
16
17
18
19
20
21
22
23
24
25
26
27
28
29
30
31
32
33
34
35
36
37
38
39
40
41
42
43
上面的代码我们主要抓住一点,通过createBean方法返回的Bean最终被放到了一级缓存,也就是单例池中。
那么到这里我们可以得出一个结论:一级缓存中存储的是已经完全创建好了的单例Bean
调用addSingletonFactory方法
如下图所示:

在完成Bean的实例化后,属性注入之前Spring将Bean包装成一个工厂添加进了三级缓存中,对应源码如下:
// 这里传入的参数也是一个lambda表达式,() getEarlyBeanReference(beanName, mbd, bean)
protected void addSingletonFactory(String beanName, ObjectFactory<?> singletonFactory) {
Assert.notNull(singletonFactory, "Singleton factory must not be null");
synchronized (this.singletonObjects) {
if (!this.singletonObjects.containsKey(beanName)) {
// 添加到三级缓存中
this.singletonFactories.put(beanName, singletonFactory);
this.earlySingletonObjects.remove(beanName);
this.registeredSingletons.add(beanName);
}
}
}
2
3
4
5
6
7
8
9
10
11
12
这里只是添加了一个工厂,通过**这个工厂(ObjectFactory)的getObject方法可以得到一个对象,而这个对象实际上就是通过getEarlyBeanReference这个方法创建的。**那么,什么时候会去调用这个工厂的getObject方法呢?这个时候就要到创建B的流程了。
当A完成了实例化并添加进了三级缓存后**,就要开始为A进行属性注入了,在注入时发现A依赖了B,那么这个时候Spring又会去getBean(b),然后反射调用setter方法完成属性注入。**

因为B需要注入A,所以在创建B的时候,又会去调用getBean(a),这个时候就又回到之前的流程了,但是不同的是,之前的getBean是为了创建Bean,而此时再调用getBean不是为了创建了,而是要从缓存中获取**,因为之前A在实例化后已经将其放入了三级缓存singletonFactories中**,所以此时getBean(a)的流程就是这样子了

从这里我们可以看出,注入到B中的A是通过getEarlyBeanReference方法提前暴露出去的一个对象,还不是一个完整的Bean,那么getEarlyBeanReference到底干了啥了,我们看下它的源码
protected Object getEarlyBeanReference(String beanName, RootBeanDefinition mbd, Object bean) {
Object exposedObject = bean;
if (!mbd.isSynthetic() && hasInstantiationAwareBeanPostProcessors()) {
for (BeanPostProcessor bp : getBeanPostProcessors()) {
if (bp instanceof SmartInstantiationAwareBeanPostProcessor) {
SmartInstantiationAwareBeanPostProcessor ibp = (SmartInstantiationAwareBeanPostProcessor) bp;
exposedObject = ibp.getEarlyBeanReference(exposedObject, beanName);
}
}
}
return exposedObject;
}
2
3
4
5
6
7
8
9
10
11
12
它实际上就是调用了后置处理器的getEarlyBeanReference,而真正实现了这个方法的后置处理器只有一个,就是通过@EnableAspectJAutoProxy注解导入的AnnotationAwareAspectJAutoProxyCreator。也就是说如果在不考虑AOP的情况下,上面的代码等价于:
protected Object getEarlyBeanReference(String beanName, RootBeanDefinition mbd, Object bean)
{
Object exposedObject = bean;
return exposedObject;
}
2
3
4
5
也就是说这个工厂啥都没干,直接将实例化阶段创建的对象返回了!所以说在不考虑AOP的情况下三级缓存有用嘛?讲道理,真的没什么用,我直接将这个对象放到二级缓存中不是一点问题都没有吗?如果你说它提高了效率,那你告诉我提高的效率在哪?
那么三级缓存到底有什么作用呢?不要急,我们先把整个流程走完,在下文结合AOP分析循环依赖的时候你就能体会到三级缓存的作用!
到这里不知道小伙伴们会不会有疑问,B中提前注入了一个没有经过初始化的A类型对象不会有问题吗?
答:不会
这个时候我们需要将整个创建A这个Bean的流程走完,如下图:

从上图中我们可以看到,虽然在创建B时会提前给B注入了一个还未初始化的A对象,但是在创建A的流程中一直使用的是注入到B中的A对象的引用,之后会根据这个引用对A进行初始化,所以这是没有问题的。
# 结合AOP的循环依赖
之前我们已经说过了,在普通的循环依赖的情况下,三级缓存没有任何作用。三级缓存实际上跟Spring中的AOP相关,我们再来看一看getEarlyBeanReference的代码:
protected Object getEarlyBeanReference(String beanName, RootBeanDefinition mbd, Object bean) {
Object exposedObject = bean;
if (!mbd.isSynthetic() && hasInstantiationAwareBeanPostProcessors()) {
for (BeanPostProcessor bp : getBeanPostProcessors()) {
if (bp instanceof SmartInstantiationAwareBeanPostProcessor) {
SmartInstantiationAwareBeanPostProcessor ibp = (SmartInstantiationAwareBeanPostProcessor) bp;
exposedObject = ibp.getEarlyBeanReference(exposedObject, beanName);
}
}
}
return exposedObject;
}
2
3
4
5
6
7
8
9
10
11
12
如果在开启AOP的情况下,那么就是调用到AnnotationAwareAspectJAutoProxyCreator的getEarlyBeanReference方法,对应的源码如下:
public Object getEarlyBeanReference(Object bean, String beanName) {
Object cacheKey = getCacheKey(bean.getClass(), beanName);
this.earlyProxyReferences.put(cacheKey, bean);
// 如果需要代理,返回一个代理对象,不需要代理,直接返回当前传入的这个bean对象
return wrapIfNecessary(bean, beanName, cacheKey);
}
2
3
4
5
6
回到上面的例子,我们对A进行了AOP代理的话,那么此时getEarlyBeanReference将返回一个代理后的对象,而不是实例化阶段创建的对象,这样就意味着B中注入的A将是一个代理对象而不是A的实例化阶段创建后的对象。

看到这个图你可能会产生下面这些疑问
在给B注入的时候为什么要注入一个代理对象? 答:当我们对A进行了AOP代理时,说明我们希望从容器中获取到的就是A代理后的对象而不是A本身,因此把A当作依赖进行注入时也要注入它的代理对象
明明初始化的时候是A对象,那么Spring是在哪里将代理对象放入到容器中的呢?

在完成初始化后,Spring又调用了一次getSingleton方法,这一次传入的参数又不一样了,false可以理解为禁用三级缓存,前面图中已经提到过了,在为B中注入A时已经将三级缓存中的工厂取出,并从工厂中获取到了一个对象放入到了二级缓存中,所以这里的这个getSingleton方法做的时间就是从二级缓存中获取到这个代理后的A对象。exposedObject == bean可以认为是必定成立的,除非你非要在初始化阶段的后置处理器中替换掉正常流程中的Bean,例如增加一个后置处理器:
@Component
public class MyPostProcessor implements BeanPostProcessor {
@Override
public Object postProcessAfterInitialization(Object bean, String beanName) throws BeansException {
if (beanName.equals("a")) {
return new A();
}
return bean;
}
}
2
3
4
5
6
7
8
9
10
不过,请不要做这种骚操作,徒增烦恼!
初始化的时候是对A对象本身进行初始化,而容器中以及注入到B中的都是代理对象,这样不会有问题吗? 答:不会,这是因为不管是cglib代理还是jdk动态代理生成的代理类,内部都持有一个目标类的引用,当调用代理对象的方法时,实际会去调用目标对象的方法,A完成初始化相当于代理对象自身也完成了初始化
三级缓存为什么要使用工厂而不是直接使用引用?换而言之,为什么需要这个三级缓存,直接通过二级缓存暴露一个引用不行吗? 答:这个工厂的目的在于延迟对实例化阶段生成的对象的代理,只有真正发生循环依赖的时候,才去提前生成代理对象,否则只会创建一个工厂并将其放入到三级缓存中,但是不会去通过这个工厂去真正创建对象
我们思考一种简单的情况,就以单独创建A为例,假设AB之间现在没有依赖关系,但是A被代理了,这个时候当A完成实例化后还是会进入下面这段代码:
// A是单例的,mbd.isSingleton()条件满足
// allowCircularReferences:这个变量代表是否允许循环依赖,默认是开启的,条件也满足
// isSingletonCurrentlyInCreation:正在在创建A,也满足
// 所以earlySingletonExposure=true
boolean earlySingletonExposure = (mbd.isSingleton() && this.allowCircularReferences &&
isSingletonCurrentlyInCreation(beanName));
// 还是会进入到这段代码中
if (earlySingletonExposure) {
// 还是会通过三级缓存提前暴露一个工厂对象
addSingletonFactory(beanName, () getEarlyBeanReference(beanName, mbd, bean));
}
2
3
4
5
6
7
8
9
10
11
看到了吧,即使没有循环依赖,也会将其添加到三级缓存中,而且是不得不添加到三级缓存中,因为到目前为止Spring也不能确定这个Bean有没有跟别的Bean出现循环依赖。
假设我们在这里直接使用二级缓存的话,那么意味着所有的Bean在这一步都要完成AOP代理。这样做有必要吗?
不仅没有必要,而且违背了Spring在结合AOP跟Bean的生命周期的设计!Spring结合AOP跟Bean的生命周期本身就是通过AnnotationAwareAspectJAutoProxyCreator这个后置处理器来完成的,在这个后置处理的postProcessAfterInitialization方法中对初始化后的Bean完成AOP代理。如果出现了循环依赖,那没有办法,只有给Bean先创建代理,但是没有出现循环依赖的情况下,设计之初就是让Bean在生命周期的最后一步完成代理而不是在实例化后就立马完成代理。
# 三级缓存真的提高了效率了吗
- 没有进行AOP的Bean间的循环依赖 从上文分析可以看出,这种情况下三级缓存根本没用!所以不会存在什么提高了效率的说法
- 进行了AOP的Bean间的循环依赖 就以我们上的A、B为例,其中A被AOP代理,我们先分析下使用了三级缓存的情况下,A、B的创建流程

假设不使用三级缓存,直接在二级缓存中

上面两个流程的唯一区别在于为A对象创建代理的时机不同,在使用了三级缓存的情况下为A创建代理的时机是在B中需要注入A的时候,而不使用三级缓存的话在A实例化后就需要马上为A创建代理然后放入到二级缓存中去。对于整个A、B的创建过程而言,消耗的时间是一样的
综上,不管是哪种情况,三级缓存提高了效率这种说法都是错误的!
# 总结
面试官:”Spring是如何解决的循环依赖?“
答:Spring通过三级缓存解决了循环依赖,其中一级缓存为单例池(singletonObjects),二级缓存为早期曝光对象earlySingletonObjects,三级缓存为早期曝光对象工厂(singletonFactories)。当A、B两个类发生循环引用时,在A完成实例化后,就使用实例化后的对象去创建一个对象工厂,并添加到三级缓存中,如果A被AOP代理,那么通过这个工厂获取到的就是A代理后的对象,如果A没有被AOP代理,那么这个工厂获取到的就是A实例化的对象。当A进行属性注入时,会去创建B,同时B又依赖了A,所以创建B的同时又会去调用getBean(a)来获取需要的依赖,此时的getBean(a)会从缓存中获取,第一步,先获取到三级缓存中的工厂;第二步,调用对象工工厂的getObject方法来获取到对应的对象,得到这个对象后将其注入到B中。紧接着B会走完它的生命周期流程,包括初始化、后置处理器等。当B创建完后,会将B再注入到A中,此时A再完成它的整个生命周期。至此,循环依赖结束!
面试官:”为什么要使用三级缓存呢?二级缓存能解决循环依赖吗?“
答:如果要使用二级缓存解决循环依赖,意味着所有Bean在实例化后就要完成AOP代理,这样违背了Spring设计的原则,Spring在设计之初就是通过AnnotationAwareAspectJAutoProxyCreator这个后置处理器来在Bean生命周期的最后一步来完成AOP代理,而不是在实例化后就立马进行AOP代理。
# 一道思考题
为什么在下表中的第三种情况的循环依赖能被解决,而第四种情况不能被解决呢?
提示:Spring在创建Bean时默认会根据自然排序进行创建,所以A会先于B进行创建
